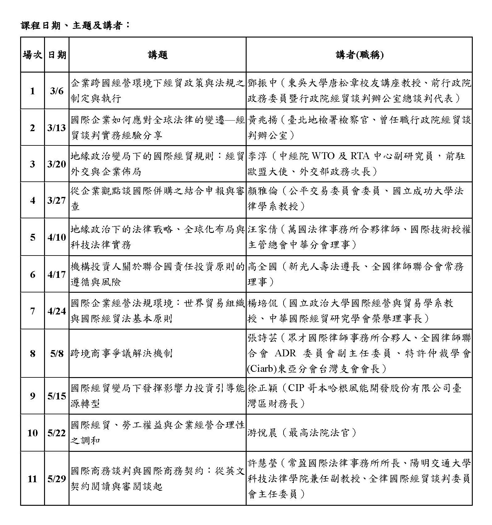
律師學院「國際經貿談判法律律師專業領域第二期進修課程:114學年度『國際企業經營法律風險實務探討』系列講座」,歡迎會員踴躍參加。
壹、說明:
為使瞭解國際企業經營所面臨的法律風險,學習國際企業經營相關的基本法律知識,具備分析法律議題的能力及提出法律爭議的解決或因應方案,特辦理律師學院「國際經貿談判法律律師專業領域第二期進修課程:114學年度『國際企業經營法律風險實務探討』系列講座」課程,邀請校內外學術界、實務界與產業界等不同領域的學者專家,針對國際企業經營可能遇到不同層面的法律風險,就其專業與經驗提供律師多元的學習機會。
鑑於法規環境與法律遵循對國際企業之經營與商業活動至關重要,企業稍有不慎,常因此產生重大的經濟損失,因此,國際企業之經營,除產品、服務等商業知能外,對於企業可能面臨的法律問題與風險,經營者有必要具備基礎的認識與瞭解。由於各項法律制度之目的不外乎建立健全商業秩序以及合理分配市場參與者之風險,從而對法律風險與知識的瞭解,除可瞭解企業自身權益之保護機制外,亦有助於評估所衍生之法律遵循成本與風險。
本系列課程旨在協助律師具備國際經貿談判法律相關專業知識技能與素養,協助律師關於國際經貿談判法律領域之分析、溝通、協商和解決問題的能力,協助律師能結合理論與實務,為我國企業、產業運用國際經貿談判法律專業知識提供法律建議及協助解決爭端,並熟悉企業有關國際經貿談判法律實踐,另協助律師掌握當前國際社會重要國際經貿發展趨勢與議題內容,歡迎會員踴躍參加。
貳、主辦單位:全國律師聯合會律師學院、全國律師聯合會國際經貿談判委員會、國立政治大學商學院國際經營與貿易學系
參、上課時間:115年3月6日至5月29日間星期五 下午13:30-16:00
肆、上課地點:國立政治大學商學院260313教室(台北市文山區指南路二段64號)
伍、報名名額:採實體進行,現場名額限30位。
陸、收費標準:免費
柒、報名方式:自即日起至115年2月13日(星期五)中午12時止,欲報名之律師,請於期限內逕向本會完成報名,額滿將提早關閉報名系統,完成報名之律師於2月13日下班前以電子郵件方式通知。如報名即是就系列全部課程報名,不開放單次報名。
報名連結:https://forms.gle/Z3sPPvVdVYazUw839
捌、參與課程注意事項:
(1) 律師會員參加本「國際經貿談判法律專業領域進修科目課綱」之課程(第二期進修課程如所有模組課程均依規定全程參加,可計27.5小時在職進修時數),且符合下列條件之一者,未來得向全國律師聯合會請領「國際經貿談判法律專業領域」進修證明:「一、參加同一專業領域進修科目之課程,一年內達四十小時以上者。二、參加同一專業領域進修科目之課程,二年內達六十小時以上者。三、參加同一專業領域進修科目之課程,三年內達八十小時以上者。前項所稱一年,以個人會員參加該專業領域進修課程第一次授課期日起算。」
(2)律師如需申請在職進修時數採認,請於報名時註記。將於全部課程結束後,以所有場次課程簽到表實際簽到時數發給在職進修時數證明(每模組課程均核計為2.5小時在職進修時數,所有模組課程均全程參加計27.5小時在職進修時數)。各場次課程若遲到、早退或中途離場合計超過15分鐘以上即視為該場次課程缺課,就該場次課程無法申請開立時數證明。律師如需申請在職進修時數採認,請律師本人於每次模組課程務必確認律師本人已親自簽署簽到表,簽到表將為認定時數之重要依據。如未於報名時註明需申請發給在職進修時數證明,則不另外發給在職進修時數證明。
(3)除申請本會在職進修課程時數以外,律師如另需國立政治大學國際經貿組織暨法律研究中心之研習時數證明,亦請先於報名時註明,將於全部課程結束後,以所有模組課程實際簽到時數並經國立政治大學商學院國際經營與貿易學系、全國律師聯合會國際經貿談判委員會確認審核通過後,另行發給國立政治大學國際經貿組織暨法律研究中心之研習時數證明。如未於報名時註明需發給國立政治大學國際經貿組織暨法律研究中心之研習時數證明者,則不另外發給國立政治大學國際經貿組織暨法律研究中心之研習時數證明。
(4)參加課程之律師會員應遵守政治大學「國際企業經營法律風險實務探討」課程等政治大學相關課程規定。律師會員參加均不須另行參加考試、不須另外繳交書面報告、亦不須進行口頭報告。
(5)主辦單位保留最終修改、變更、活動解釋及取消本活動之權利,若有相關異動將會公告於全律會網站,恕不另行通知。
(6)鼓勵搭乘大眾交通工具,停車事項、餐飲事項,均請會員自行處理,主辦單位不另處理交通事項及餐飲事項,請會員自行評估合適之交通方式及餐飲方式。
聯絡人:全國律師聯合會秘書處 應佳容
電 話:(02)2388-1707#66