律師查詢
法務部律師查詢系統
已申請全國執行律師職務名單
律師專業領域進修證明查詢
合夥律師或法律事務所合夥人名單查詢
願意擔任商標代理人律師名單
洗錢防制
English
相關網站
國內
國外
關於本會
最新消息
會議紀錄
認識本會
理事長的話
本會簡介
本會章程
組織架構
組織成員
歷任理事長
規章函文
政府規章
本會規章
律倫專區(規範及函釋)
會員專區
會員福利
會員申請
表格下載
律師研習
人員配置
師資介紹
作業規定
律訓聯繫網
律師學院
出版品
各期文章 / 書籍
歡迎投稿
訂閱資訊
律師查詢
法務部律師查詢系統
已申請全國執行律師職務名單
律師專業領域進修證明查詢
合夥律師或法律事務所合夥人名單查詢
願意擔任商標代理人律師名單
洗錢防制
English
相關網站
國內
國外
搜尋
首頁
關於本會
最新消息
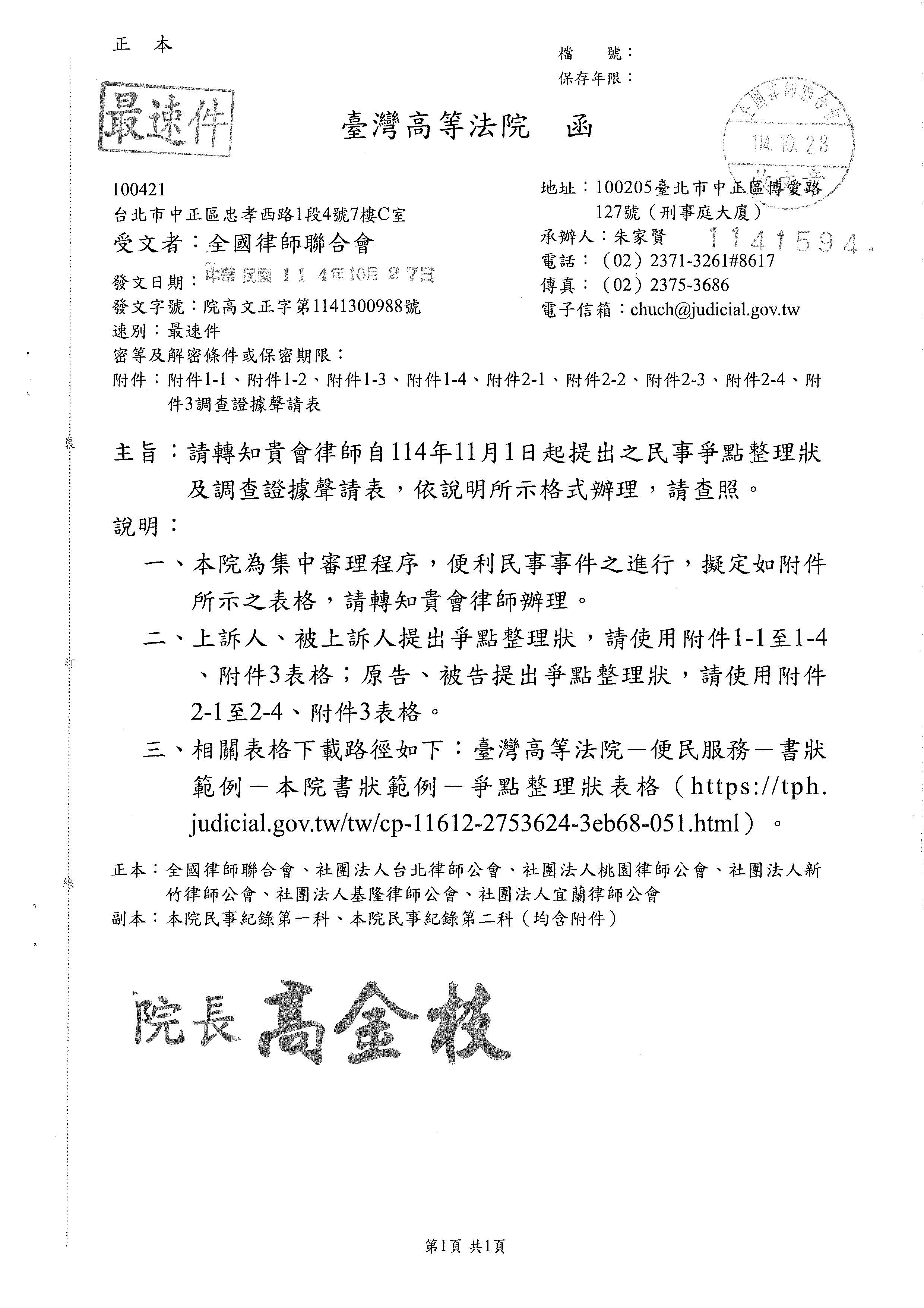
臺灣高等法院函:自114年11月1日起提出之民事爭點整理狀及調查證據聲請表,依說明所示格式辦理。
臺灣高等法院函:自114年11月1日起提出之民事爭點整理狀及調查證據聲請表,依說明所示格式辦理。
2025.10.30
表格請參附件。
1141594.pdf